SISVISCTA-Abordaje Interinstitucional
Con este Observatorio se procura disponer de los datos requeridos para elaborar los informes de país ante la COP, toma de decisiones por la autoridades nacionales y facilitar con ello la ejecución de acciones oportunas y rutinarias de control de tabaco, entre otros. El proceso para su desarrollo ha sido liderizado por la coordinación de la Comisión Nacional para el Control de Tabaco (CNCT) del MINSA y cuenta con la participación de otras entidades del Estado definidas como actores claves:
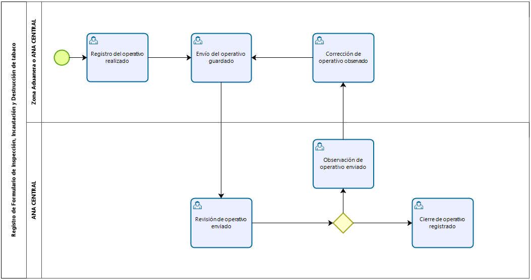
Aspectos aduaneros
La Autoridad Nacional de Aduana (ANA) Ha sido desde el inicio un aliado estratégico en el logro de este proyecto brindando información de suma importancia como:
- Economía, mercado y comercio de tabaco
